当前中国植物提取物主要运用于食品(尤其是保健食品)、药品领域,由于关系到国民健康,国家监管趋严。根据我国国民经济规划,国家对食品药品行业的政策由区域特色工业开发层次提升至安全监管战略层次,同时监管范围也逐渐拓宽。

植物提取物作为大健康产品原料,被广泛应用于保健食品、原料药等与公众营养健康息息相关的行业,近年来,出于提升国民身体素质的目的,国家政府针对保健食品、原料药品等领域出台了多项政策,也促进植提行业的规范发展。
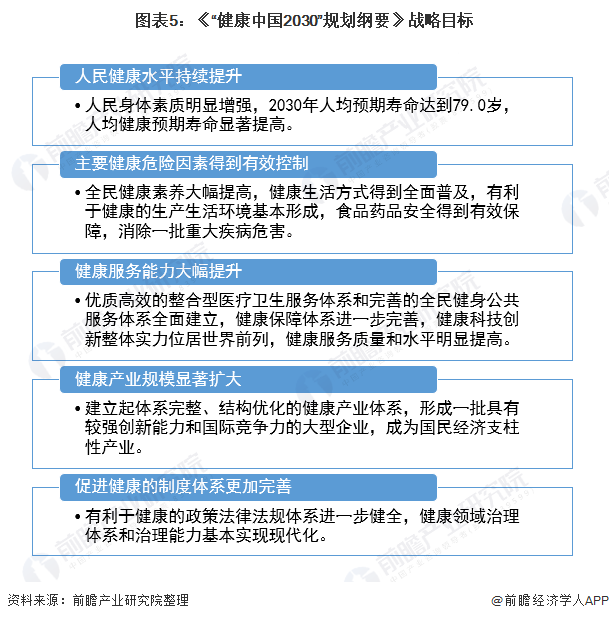
国民健康与食品安全息息相关,随着植物提取物在保健食品、药品行业渗透率的逐渐上升,休闲食品安全与国民健康的关联也日益紧密。2019年7月10日,中央国务院印发《“健康中国2030”规划纲要》,对2030年的全国健康目标进行设定,以及相关工作的安排。《纲要》提出未来将进一步完善健康的制度体系,其中包括食品安全监管、食品安全标准制定等一系列法律法规,也将对包括植物提取物加工在内的行业卫生安全进行更加高标准的规范,从而推动行业的良性发展。

现阶段出台植物提取物相关政策的省份数量较少,多基于区域内特色农产品或产业链优化需求进行相关布局。其中如广西、宁夏、山东等省份基于自身丰富植物资源进行特色植物提取物产业布局;黑龙江基于自身畜牧业发展需求,采用植提技术优化饲料,实现畜牧业绿色发展。


前瞻汇总现阶段各省份植物提取物相关政策,对各省市行业发展目标进行汇总如下

以上数据参考前瞻产业研究院《中国植物提取物行业市场需求预测与投资战略规划分析报告》,同时前瞻产业研究院还提供产业大数据、产业研究、产业链咨询、产业图谱、产业规划、园区规划、产业招商引资、IPO募投可研、招股说明书撰写等解决方案。
更多深度行业分析尽在【前瞻经济学人APP】,还可以与500+经济学家/资深行业研究员交流互动。
本报告前瞻性、适时性地对植物提取物行业的发展背景、供需情况、市场规模、竞争格局等行业现状进行分析,并结合多年来植物提取物行业发展轨迹及实践经验,对植物提取物行...
如在招股说明书、公司年度报告等任何公开信息披露中引用本篇文章数据,请联系前瞻产业研究院,联系电话:。


前瞻产业研究院中国产业咨询领导者,专业提供产业规划、产业申报、产业升级转型、产业园区规划、可行性报告等领域解决方案,扫一扫关注。
重磅!2023年中国及31省市植物提取物行业政策汇总及解读(全)大力支持植物提取物全产业链发展
访问博鱼boyu手机版
微信公众号